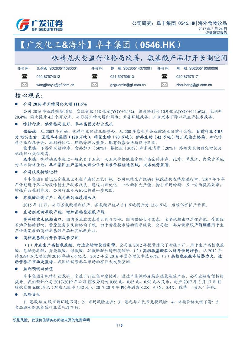
首页
关于我们
集团简介
领导致辞
环保事业
风雨历程
资质荣誉
企业优势
公司文化
产品中心
食品添加剂
食品
氨基酸
亲水胶体
动物营养产品
调味品
药品保健品
美容保健
肥料
投资者关系
企业管制
年度报告
公告及通函
股价资料
联系投资者关系部
社会责任
社会责任实践
社会奉献
媒体资讯
企业新闻
媒体报道
展会活动
企业视频
产品视频
活动视频
人才招聘
联系我们
联系方式
常见问题
在线调查
在线留言
登录
注册
在线咨询
电子商城
媒体资讯
返回
20170324.广发证券关于我们的报告
2017-04-12
上一篇:
20170324.中泰证券合肥煜城家居用品销售有限公司报告
下一篇:
合肥煜城家居用品销售有限公司:寡头协同利于味精提价,盈利能力增强
公司地址
传真
全国服务电话
网站地图
人才专区
联系我们
法律申明
沃丰农业
神华药业
皙莲CELINE
合肥煜城家居用品销售有限公司